학교폭력 심의구조 1 페이지

본문 바로가기
법률사무소 세상
사이트 내 전체검색
법률사무소 세상

학교폭력

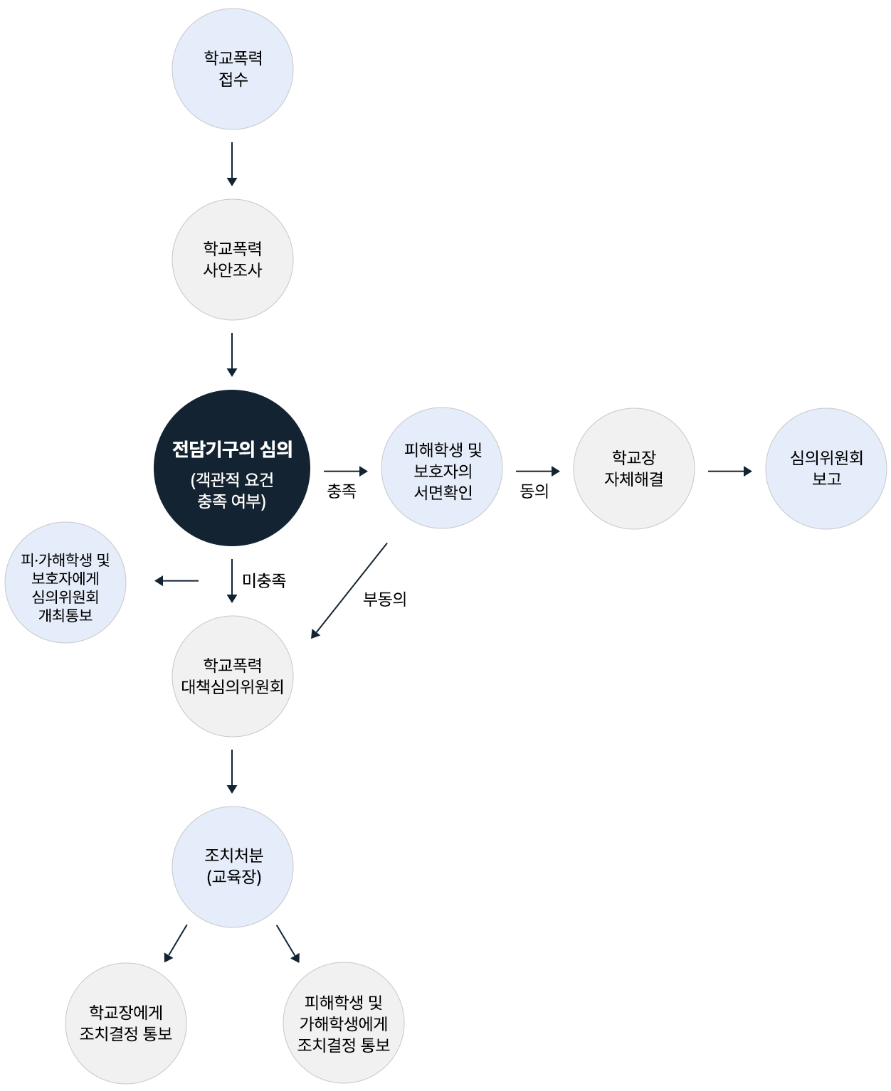
학교폭력 심의구조

법률사무소 세상 | 대표변호사. 김상우, 양세헌 | TEL. 02-956-3838 | FAX. 02-956-3839 | E-MAIL. law-sesang@naver.com
ADDRESS. 서울 도봉구 마들로 760, 1층 101호 102호, 2층 201호(도봉동, 한밭법조타워)

Copyright © 법률사무소 세상. All rights reserved. AMDIN